校考成绩正在发放中,很多同学都在问文化要多少分才能录取?关于这个问题,大家可以根据各校考院校的录取规则、结合往年的录取分数就可以换算得到相应的文化分数。
北京电影学院
戏剧影视文学(创意策划)、戏剧影视文学(剧作)、戏剧影视文学(动漫策划):专业过线,文化比值达到0.95后,按专业高低排序择优录取
戏剧影视导演、摄影:专业过线,文化比值达到0.8后,按专业高低排序择优录取
表演、作曲与作曲技术理论:专业过线,文化达到所在省艺术类本科录取最低控制分数线后,按专业高低排序择优录取
影视摄影与制作:专业过线,文化比值达到0.75后,按专业高低排序择优录取
录音艺术(电影录音)、录音艺术(音乐录音)、艺术与科技、电影学(制片与市场)、电影学:专业过线,文化比值达到0.9后,按分数比值高低排序择优录取
戏剧影视美术设计、新媒体艺术、产品设计、环境设计、跨媒体艺术、动画、漫画、数字媒体艺术:专业过线,文化比值达到0.7后,按专业高低排序择优录取
影视技术:专业过线,文化比值达到1后,按专业高低排序择优录取
广播电视编导:专业过线,文化比值达到0.85后,按分数比值高低排序择优录取
播音与主持艺术:专业过线,文化比值达到0.85后,按专业高低排序择优录取
中央戏剧学院

中国戏曲学院


上海戏剧学院

中国传媒大学



浙江传媒学院
播音与主持艺术、播音与主持艺术(影视配音)、播音与主持艺术(礼仪文化)录取原则:贯彻德、智、体、美、劳全面考核择优录取的原则,在考生政治思想品德考核和体检合格的情况下,考生文化折算分达到70分以上(含),按专业分和文化折算分4:6比例的综合分排序择优录取,综合分并列的按专业成绩从高到低择优录取。
播音与主持艺术(双语播音)录取原则:贯彻德、智、体、美、劳全面考核择优录取的原则,在考生政治思想品德考核和体检合格的情况下,外语单科成绩105分以上(含),考生文化折算分达到70分以上(含),按专业分和文化折算分4:6比例的综合分排序择优录取,综合分并列的按专业成绩从高到低择优录取。
录音艺术录取原则:贯彻德、智、体、美、劳全面考核择优录取的原则,在考生政治思想品德考核和体检合格的情况下,考生文化折算分达到75分以上(含),按文化折算分排序择优录取,文化折算分并列的按专业成绩从高到低择优录取。
广播电视编导、影视摄影与制作(电视节目制作)、影视摄影与制作(电视摄像)、影视摄影与制作(电影摄影与制作)、摄影、戏剧影视文学、数字媒体艺术录取原则:贯彻德、智、体、美、劳全面考核择优录取的原则,在考生政治思想品德考核和体检合格的情况下,不实行平行志愿投档的省份按文化折算分排序择优录取,文化折算分并列的按高考相关单科文化成绩从高到低排序(比较顺序依次为语文、外语、数学)。实行平行志愿投档的省份按各省相应统考类别(专业)平行志愿投档规则进行择优录取。
影视摄影与制作(电影摄影与制作)专业只招收明确填报有该专业志愿的考生。表演录取原则:贯彻德、智、体、美、劳全面考核择优录取的原则,在考生政治思想品德考核和体检合格的情况下,不实行平行志愿投档的省份按专业分和文化折算分6:4比例的综合分排序择优录取,综合分并列的按专业成绩从高到低择优录取。实行平行志愿投档的省份按各省相应统考类别(专业)平行志愿投档规则进行择优录取。只招收明确填报有该专业志愿的考生。
动画、动画(漫插画)、设计学类(含视觉传达设计、产品设计2个专业)、服装与服饰设计、戏剧影视美术设计录取原则:贯彻德、智、体、美、劳全面考核择优录取的原则,在考生政治思想品德考核和体检合格的情况下,不实行平行志愿投档的省份按专业分和文化折算分5:5比例的综合分排序择优录取,综合分并列的按专业成绩从高到低择优录取。实行平行志愿投档的省份按各省相应统考类别(专业)平行志愿投档规则进行择优录取。
音乐表演、舞蹈编导、艺术与科技录取原则:贯彻德、智、体、美、劳全面考核择优录取的原则,在考生政治思想品德考核和体检合格的情况下,不实行平行志愿投档的省份按专业分和文化折算分6:4比例的综合分排序择优录取,综合分并列的按专业成绩从高到低择优录取。实行平行志愿投档的省份按各省相应统考类别(专业)平行志愿投档规则进行择优录取。
文化折算分计算方式:
文化折算分=考生高考总成绩÷考生所在省份普通类本科一批录取控制分数×100。对于实行新高考综合改革以及合并本科录取批次的省份,普通类本科一批录取控制分数以各省划定的特殊类型招生线为准。对于艺术类考生文化考试总分与普通类考生文化考试总分不一致的省份,一本线以该省给定的参考分数线为准;未给定参考分数线的省份,参考分数线=(普通类本科一批录取控制分数÷普通类考生文化考试总分)×艺术类考生文化考试总分。
相关专业综合分计算方式(专业满分以100分计):
播音与主持艺术、播音与主持艺术(影视配音)、播音与主持艺术(礼仪文化)、播音与主持艺术(双语播音):综合分=专业分×40%+文化折算分×60%。
动画、动画(漫插画)、设计学类(含视觉传达设计、产品设计2个专业)、服装与服饰设计、戏剧影视美术设计:综合分=专业分×50%+文化折算分×50%。
实行平行志愿规则投档录取的省份,按各省份考试院(招生办)相关规定执行。
表演、音乐表演、舞蹈编导、艺术与科技:
综合分=专业分×60%+文化折算分×40%。
音乐表演(器乐)招生器种为钢琴、琵琶、扬琴、二胡、竹笛、小提琴、大提琴、手风琴。实行平行志愿规则投档录取的省份,按各省份考试院(招生办)相关规定执行。
四川传媒学院
1.四川省内招考专业
(1)广播电视编导、戏剧影视文学、戏剧影视导演、电影学、艺术管理、影视技术、影视摄影与制作、影视摄影与制作(中外合作办学)等专业认可省级统考合格成绩。考生高考文化成绩需达到四川省录取控制分数线,对进档考生按志愿优先原则,分文、理科按文化成绩从高到低排序录取。
(2)其余专业认可省级统考合格成绩。考生高考文化成绩达到四川省录取控制分数线,对进档考生按志愿优先原则,按专业成绩从高到低排序录取。
2.四川省外招考专业
(1)开展校考及统考合格基础上校考的广播电视编导、戏剧影视文学、戏剧影视导演、电影学、艺术管理专业,考生高考文化成绩需达到生源所在省(市、自治区)录取控制分数线,且专业校考成绩合格,按志愿优先原则(对分文、理科投档省份:按分文、理综合成绩从高到低排序录取,对不分文理科投档的省份:按综合成绩排序录取,综合成绩保留两位小数)录取。
综合成绩折算公式:

(2)其余开展校考及统考合格基础上校考的艺术类专业:考生高考文化成绩需达到生源所在省(市、自治区)录取控制分数线,且专业校考成绩合格,对进档考生原则上按志愿优先,文理综合排队(个别有特殊要求的省份除外)根据专业成绩从高到低排序录取;专业成绩相同时按文化成绩从高到低排序录取。
(3)认可省级统考合格成绩的广播电视编导、戏剧影视文学、戏剧影视导演、电影学、艺术管理专业,考生高考文化成绩需达到生源所在省(市、自治区)录取控制分数线,按志愿优先原则(对分文、理科投档省份:按分文、理科文化成绩从高到低排序录取,对不分、文理科投档的省份:按文化成绩排序)录取。
(4)认可省级统考合格成绩的其他艺术类专业:考生需高考文化成绩达到生源所在省(市、自治区)录取控制分数线,对进档考生原则上按志愿优先,文理综合排队(个别有特殊要求的省份除外)根据专业成绩从高分到低分录取;专业成绩相同时按文化成绩从高到低排序录取。
8
南京传媒学院
校考专业录取原则
1.以下校考专业,按高考总成绩,从高分到低分择优录取:
广播电视编导(电视编导)、广播电视编导(文艺编导)、广播电视编导(网络视听节目编导)、戏剧影视文学、电影学(影视制片)、电影学(影视宣发)6个专业(招考方向)。
录取原则:在考生政治思想品德和体检合格、专业考试成绩合格、满足相关专业身体条件要求的情况下,对进档考生按高考总成绩从高到低录取,采取分数优先的办法确定录取专业,各专业志愿之间无分数级差。对高考总成绩同分的考生,依次比较语文、外语、数学成绩。
2.以下校考专业,按校考专业成绩,从高分到低分择优录取:
播音与主持艺术、播音与主持艺术(双语主持与直播)、摄影、影视摄影与制作(电视摄影)、影视摄影与制作(照明艺术)、影视摄影与制作(航空摄影)、表演、表演(配音)、录音艺术、戏剧影视导演、表演(服装表演)、数字媒体艺术、播音与主持艺术(电子竞技解说与主播)、艺术与科技(电竞游戏策划与设计)、流行音乐、音乐表演、舞蹈表演、舞蹈编导等18个专业(招考方向)。
录取原则:在考生政治思想品德和体检合格、专业考试成绩合格、满足相关专业身体条件要求的情况下,对进档考生按校考专业成绩从高到低录取,采取分数优先的办法确定录取专业,各专业志愿之间无分数级差。对校考专业成绩同分(专业成绩排名相同)的考生,依次比较高考总成绩、语文、外语、数学成绩。
3.若考生生源所在省(自治区、直辖市)对于录取规则另有规定,按其规定执行。其中,在内蒙古自治区实行“专业志愿清”的录取规则。
使用省统考成绩的艺术类专业,录取原则如下:
1.平行志愿投档的省(自治区、直辖市)相关录取批次中,对进档考生按投档成绩从高到低录取。
对于投档成绩同分的考生,如该省(自治区、直辖市)相关录取批次投档时有明确同分比较规则的,录取时按照相应规则执行;如该省(自治区、直辖市)相关录取批次投档时没有明确同分比较规则的,则依次比较专业统考成绩、语文、外语、数学成绩。
2.需根据我校相应专业录取规则进行投档录取的省(自治区、直辖市)相关录取批次中,相关专业规则如下:
(1)数字媒体艺术、艺术与科技(电竞游戏策划与设计)、戏剧影视美术设计、动画、漫画、新媒体艺术、绘画、设计学类(视觉传达设计、环境设计、产品设计、服装与服饰设计)等部分省(自治区、直辖市)美术类省统考涉及的专业,对文化及专业成绩均达到生源省(自治区、直辖市)录取控制分数线的考生,按综合分(高考总成绩+专业统考成绩)从高到低录取,采取分数优先的办法确定录取专业,各专业志愿之间无分数级差。
同分的考生,如该省(自治区、直辖市)相关录取批次投档时有明确同分比较规则的,录取时按照相应规则执行;如该省(自治区、直辖市)相关录取批次投档时没有明确同分比较规则的,则依次比较专业统考成绩、语文、外语、数学成绩。
(2)广播电视编导(电视编导)、广播电视编导(文艺编导)、广播电视编导(网络视听节目编导)、戏剧影视文学、电影学(影视制片)、电影学(影视宣发)、广播电视编导(中外合作办学)等部分省(自治区、直辖市)相关类别统考涉及的专业,对文化及专业成绩均达到生源省(自治区、直辖市)录取控制分数线的考生,按高考总成绩从高到低录取,采取分数优先的办法确定录取专业,各专业志愿之间无分数级差。
同分的考生,如该省(自治区、直辖市)相关录取批次投档时有明确同分比较规则的,录取时按照相应规则执行;如该省(自治区、直辖市)相关录取批次投档时没有明确同分比较规则的,依次比较专业统考成绩、语文、外语、数学成绩。
(3)播音与主持艺术、播音与主持艺术(双语主持与直播)、摄影、影视摄影与制作(电视摄影)、影视摄影与制作(照明艺术)、影视摄影与制作(航空摄影)、表演、表演(配音)、录音艺术、戏剧影视导演、表演(服装表演)、播音与主持艺术(电子竞技解说与主播)、流行音乐、音乐表演、舞蹈表演、舞蹈编导、舞蹈教育等部分省(自治区、直辖市)相关类别统考(联考)涉及的专业,对文化及专业成绩均达到生源省(自治区、直辖市)录取控制分数线的考生,按专业统考(联考)成绩从高到低录取,采取分数优先的办法确定录取专业,各专业志愿之间无分数级差。
同分的考生,如该省(自治区、直辖市)相关录取批次投档时有明确同分比较规则的,录取时按照相应规则执行;如该省(自治区、直辖市)相关录取批次投档时没有明确同分比较规则的,依次比较高考总成绩、语文、外语、数学成绩。
3.相关录取原则与考生生源所在省(自治区、直辖市)统一政策要求不一致的,按照当地政策执行。
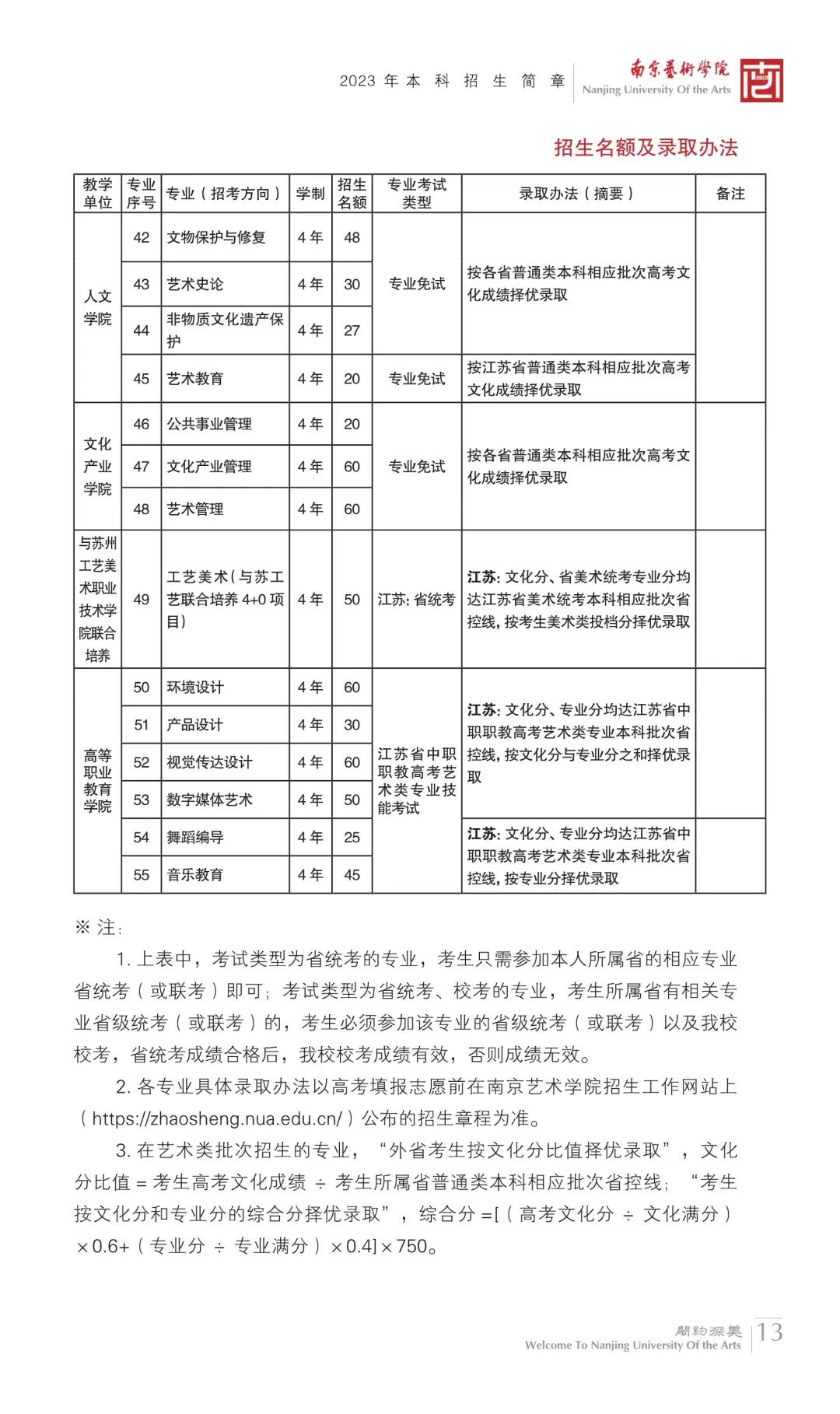
南京艺术学院





广西艺术学院


云南艺术学院
(一)录取时,根据考生的高考文化课成绩和专业成绩(戏剧学、戏剧影视文学、艺术管理、非物质文化遗产保护专业不涉及专业成绩),德、智、体、美、劳全面考核,择优录取(各专业录取规则和录取办法详见《云南艺术学院2023年本科招生章程》)。
(二)参加省级统考的专业均安排分省分专业招生计划,专业合格线和高考文化课成绩录取控制分数线按照各省区规定执行。投档方式和录取规则由我院与各省级招生考试管理机构协商确认后在招生章程中公布,在录取时严格执行。
(三)参加普通高考的专业均安排分省分专业招生计划,安排在普通类批次,执行相应批次高考文化课成绩录取控制分数线。按照平行志愿投档,调档比例原则上控制在105%以内。
(四)组织校考的专业由我院自行划定“专业合格线”(合格人数不超过相应专业去年实际录取人数的4倍)和“高考文化课成绩录取控制分数线”,录取前报各省级招生考试管理机构备案,录取时执行我院规定的录取规则。
1.云南省:实行本省排名,做分专业招生计划,按照平行志愿投档,调档比例原则上控制在105%以内。
2.外省:实行全国排名,不做分省分专业招生计划,按照顺序志愿投档、“专业志愿优先”的原则进行录取,调档比例按各省级招生考试管理机构的规定执行。
(五)如有关省区对划线办法、投档方式和录取规则另有要求,按该省区的规定执行。
(六)录取结果通过各省考试院网站查询,未被录取者不另行通知。
(七)新生入学后3个月内,我院按照教育部有关规定进行新生入学复查。凡通过弄虚作假、徇私舞弊等方式骗取高考加分资格、录取资格或冒名顶替入学的新生、未经省级招生考试管理机构办理手续的新生,一经查实,确定为复查不合格,坚决取消入学资格或学籍;情节严重的,移交有关部门调查处理。
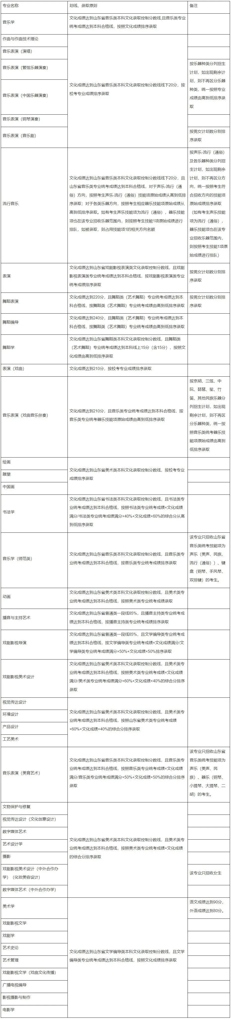
山东艺术学院
省外:

省内:

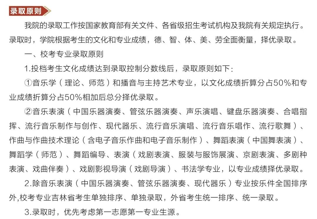
吉林艺术学院


新疆艺术学院


大连艺术学院
本科艺术类考生:
对我校设立专业加试的省份专业,根据教育部要求在各省统考成绩合格的前提下,只限专业加试合格考生报考。其他考生只限省级统(联)考专业合格者报考。在考生文化课成绩达到生源所在地艺术类文化课最低控制线的情况下,按照各省投档原则进行投档。对进档考生的录取办法如下:
1.音乐表演(乐器演奏招考方向)、音乐表演(声乐演唱招考方向)、音乐表演(键盘乐器演奏招考方向)、流行音乐、表演、影视摄影与制作、舞蹈表演、绘画、中国画、雕塑、书法学、文物保护与修复、戏剧影视美术设计专业按专业成绩录取。若专业成绩相同,则按文化成绩择优录取。若文化成绩相同,则艺术文或历史学科按语文成绩择优录取,艺术理或物理学科按数学成绩择优录取。
2.除绘画、中国画、雕塑、书法学、文物保护与修复、戏剧影视美术设计专业以外的美术类专业按照综合分1(综合分1=文化分*40%+专业分*60%)从高分到低分录取。若综合分1相同,则按专业成绩择优录取。若专业成绩相同,则艺术文或历史学科按语文成绩择优录取,艺术理或物理学科按数学成绩择优录取。
3.音乐学、舞蹈编导、广播电视编导、播音与主持艺术、戏剧影视文学专业按照综合分2(综合分2=文化分+专业分)从高分到低分录取。若综合分2相同,则按专业课成绩择优录取。若专业课成绩相同,则艺术文或历史学科按语文成绩择优录取,艺术理或物理学科按数学成绩择优录取。
4.对进档考生按照专业志愿优先原则录取。当第一专业志愿上线考生数多于计划招生数时:其他专业志愿不予考虑;当第一专业志愿上线考生数不足计划招生数时,其他专业志愿及服从调剂的所有考生按录取办法从高分到低分择优录取。
5.辽宁省本科批艺术类所有专业在第一阶段(实行平行志愿)投档录取。
高职(专科)艺术类考生:
取得省艺术类联(统)考专业合格证及各省属艺术院校相关专业考试合格证后,在高考文化课成绩达到生源所在地艺术类文化课考试规定分数线后,按照各省投档原则进行投档。对进档考生按照专业志愿优先原则录取,按专业课成绩排名。当第一专业志愿上线考生数多于计划招生数时:其他专业志愿不予考虑;当一专业志愿上线考生数不足计划招生数时,考生其他专业志愿为平行志愿,从高分到低分择优录取。达到计划名额时,若总成绩并列,则按文化课成绩择优录取。若文化课成绩并列,则艺术文或历史学科按语文成绩择优录取,艺术理或物理学科按数学成绩择优录取。
上海视觉艺术学院
我校招生录取工作按照教育部和上级教育部门的有关规定执行,以“公平、公正、公开”为原则,坚持阳光招生。在同一专业大类划定最低录取分数线的基础上,根据高分优先、遵循专业志愿的准则,分专业录取,无专业级差,具体规则如下表。

1.上述美术类、艺术类录取规则均以考生的高考文化成绩、省统考专业成绩符合所在省市相应批次艺术类本科投档要求(艺术类本科投档线)为前提,普通类录取规则以考生的高考文化成绩符合所在省相应投档要求为前提。各省市考试院或本校另有明确规定的,按有关规定执行。
2.分省计划中,实行平行志愿的省市,以其投档分作为录取依据。
3.我校组织校考的各专业不作分省计划,按照录取规则全国统一排序录取。校考专业录取时,各省市文化成绩不含政策性加分,按满分750分统一换算,再按照录取规则计入综合分。各专业文理兼收,艺术类不分文理的专业录取时文化成绩的计算不考虑文理科之间的分值差别。
4.实行分省计划招生的专业类别中,成绩相同依次按照相关类别统考成绩(普通类专业此项除外)、高考文化成绩、语文成绩、外语成绩从高分到低分择优录取;不作分省计划、全国招生的校考专业成绩相同依次按照校考成绩、高考文化成绩、语文成绩、外语成绩从高分到低分择优录取。
5.各专业录取时,按考生第一专业志愿确定其所属专业大类(即:专业类别),校考专业所在的大类与其他大类之间不调剂。美术类同一大类所含各专业统一划线,在该专业大类内部根据考生填报的志愿进行录取和调剂。大类之间在录取额满时,原则上不进行调剂录取。
6.生源不足时,省级招办可在同批次录取控制分数线上,进行征集志愿,投档比例按缺额计划数的100%,若生源仍不足,我校可将剩余的招生计划调配至生源充足的省市安排录取。
四川文化艺术学院
省外考生:


省内考生:

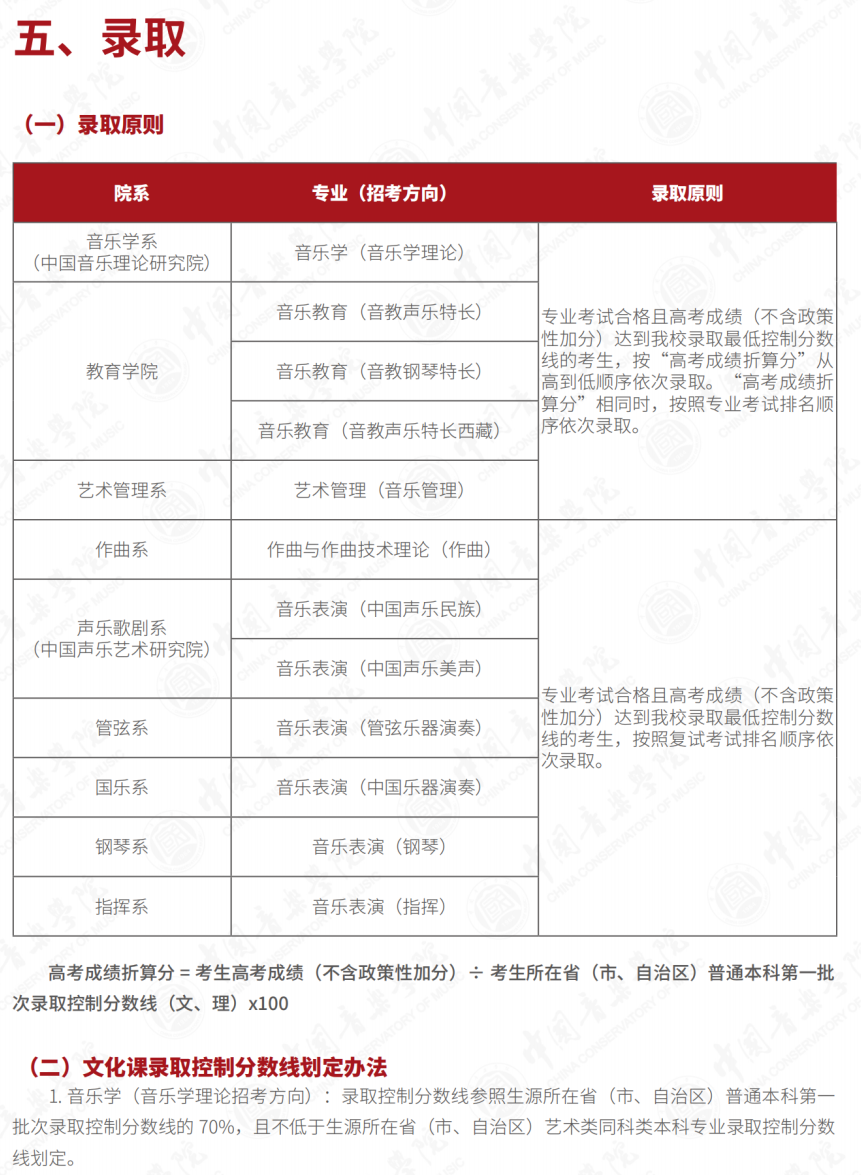
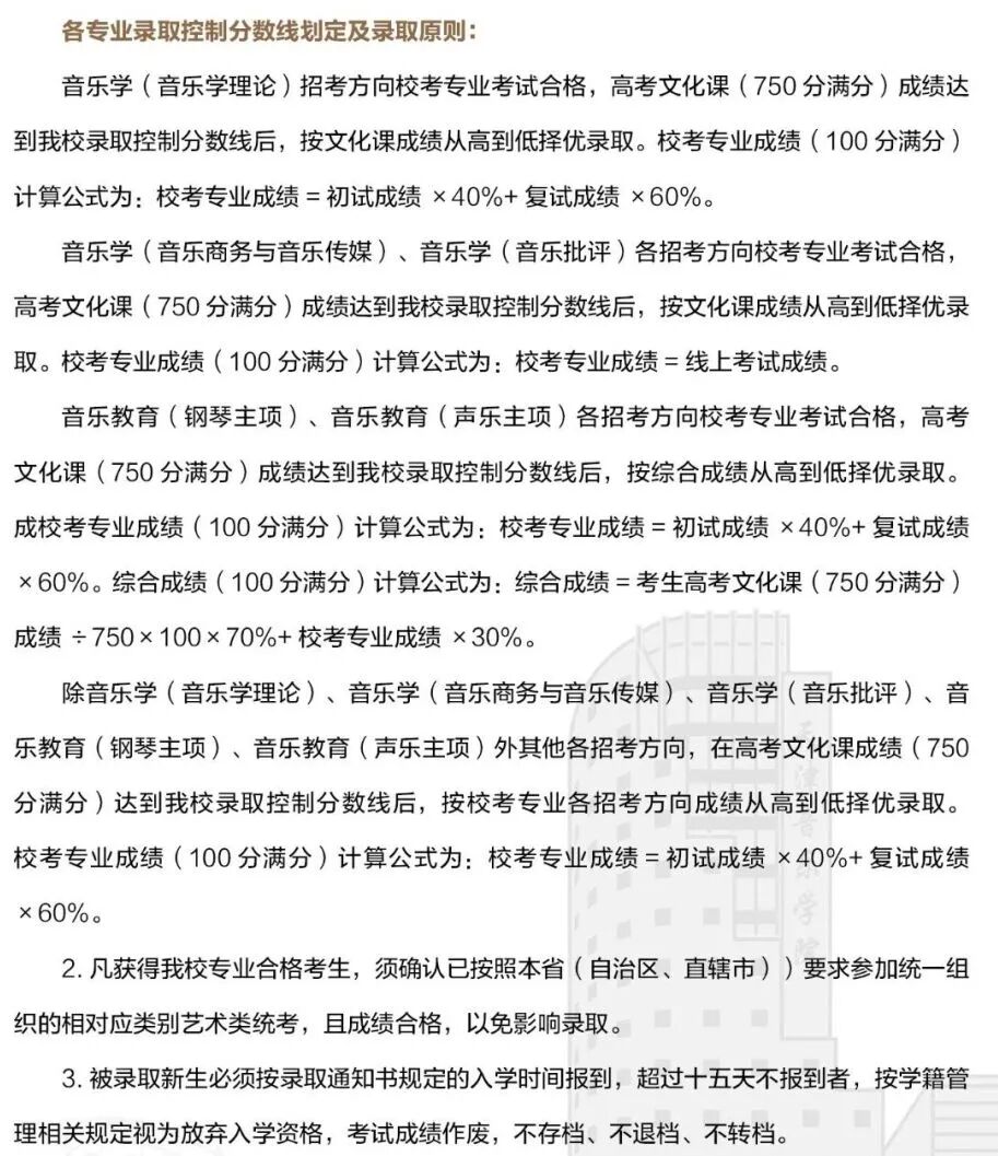
中央音乐学院

中国音乐学院


四川音乐学院

沈阳音乐学院


星海音乐学院


浙江音乐学院


西安音乐学院
文化课、专业课、基本乐科成绩分别达到规定合格线,依据专业成绩、文化课成绩按比例折合成综合成绩,按专业、按省别由高到低依次录取,按招生计划录满为止。
1.艺术史论、艺术管理、非物质文化遗产保护,专业审核通过的考生按照第一志愿报考我校考生的高考文化课成绩由高至低依次录取。
2.音乐表演、舞蹈编导、舞蹈表演专业,按照高考文化课成绩30%(文化课成绩÷文化课满分×30)+专业课总成绩70%(专业课总成绩÷100×70),折合成综合成绩。
3.其他专业,按照高考文化课成绩40%(文化课成绩÷文化课满分×40)+专业课总成绩60%(专业课总成绩÷100×60),折合成综合成绩。
武汉音乐学院


天津音乐学院


哈尔滨音乐学院

上海音乐学院


中央美术学院






中国美术学院
学校属于专业考试自主命题的艺术院校。根据教育部规定,考生的报考专业如为所在省级统考范围内的专业,应先参加省级统考,省级统考合格后,参加学校自主命题的专业考试成绩才有效。请考生咨询所在省份所报专业的统考合格要求,我校将按照考生所在省的统考专业合格要求执行。
学校开设的艺术类(校考)专业以及建筑学专业不区分文理科按统一标准录取(不分省份,高考文化课成绩以满分750分计算,个别省份考生高考文化课成绩有原始分、标准分、学业水平量化加分等多种分制,我校按原始分进行计算,满分不是750分的折算成750分)。
具体要求如下:
(1)艺术类专业(校考):本校自主命题的专业复试考试分数合格,且高考文化课成绩达到我校划定的文化课录取最低控制线后,以专业复试成绩和高考文化课成绩折算综合分,按综合分排名从高分到低分顺序录取。录取时,当综合分排名并列时,专业复试成绩高者优先录取;专业复试成绩并列时,分别以语文成绩、外语成绩、数学成绩次序,单科高者优先。
综合分折算公式:综合分=专业复试成绩总分÷专业复试成绩满分×60+高考文化课成绩总分÷高考文化课满分×40
(2)建筑学专业:省级美术学和设计学类统考合格的报名考生,且高考文化课成绩达到我校划定的文化课录取最低控制线后,按高考文化课成绩总分排名,从高分到低分顺序录取。录取时,当文化总分排名并列时,分别以语文成绩、外语成绩、数学成绩次序,单科高者优先。
艺术学理论类专业、风景园林专业、工业设计专业、艺术设计学专业在普通类录取。
清华大学美术学院
1.我校将对思想政治品德考核和身体健康状况检查均符合标准,且符合上述“志愿填报要求”情况的考生,根据考生高考成绩及专业考试成绩,按下列办法分专业择优录取。
(1) 设计学类
高考成绩(不含政策性加分,下同)达到所在省份本科(文/理)一批线,按照综合成绩(文理科统一划线)从高到低顺序录取(综合成绩相同且计划余额不足时,则依次按照专业课总分、素描、色彩、速写分数择优录取)。

(2) 美术学类
高考成绩达到所在省份本科(文/理)一批线,按照专业课成绩从高到低顺序录取(专业课成绩相同且计划余额不足时,则依次按照文化课相对成绩择优录取)。

(3) 艺术史论专业
高考成绩达到所在省份本科文史类一批线的考生,按照文化课相对成绩排序,从高到低顺序录取。(文化课相对成绩相同且计划余额不足时,则依次按照高考语文、数学、英语科目的分值从高至低顺序录取)。

注:
① 艺术类与普通文理类高考满分分值不同的省份,省本科(文/理)一批线按照相应比例折算(四舍五入取整数)。
② 合并一二本科批次的省份一批线参照各省相应的普通类特殊类型招生控制分数线执行,各省另有规定的另行公布。
③ 专业课折算成绩(专业课成绩÷专业入围线×100)、文化课相对成绩均四舍五入保留到小数点后两位。
2.各省录取比例
(1) 设计学类及美术学类:北京市录取人数占各专业全国招生计划的15%,即设计学类录取26人、美术学类录取8人(如合格生源不足,则将剩余专业计划调入其他省份);其他省份录取人数占各专业全国招生计划的85%,即设计学类录取144人、美术学类录取47人,其中每个省份录取人数设计学类不超过26人、美术学类不超过8人,超过上限的省份单独划定录取线。
(2) 艺术史论:全国统一录取,其中每个省份录取人数不超过2人,超过上限的省份单独划定录取线。
3.专业录取原则
对于设计学类和美术学类达到录取标准的考生,我校还将根据考生选报的专业志愿,按照专业课成绩从高到低顺序录取到各专业(专业课成绩相同条件下,优先录取文化课相对成绩高的考生)。录取时,优先满足第一志愿,如不能被第一志愿录取,则依次在第二、三志愿中进行排序录取。三个志愿均不能被录取且服从类内调剂的,将在本专业类内进行调剂;如不服从类内调剂,将不予录取。
注:专业志愿以考生报名系统内所填报信息为准。
四川美术学院
思想政治品德考核合格,身体健康状况符合相关专业培养要求,投档成绩达到同批和学校自主划定的录取控制分数线并符合学校调档要求的考生,学校按以下原则录取。
(一)普通类专业:按高考文化成绩总分从高到低录取并安排专业,单科成绩不作要求。文化总分排名并列时,则依次比较语文数学外语总分、语文单科成绩、外语单科成绩、数学单科成绩由高到低排序。
(二)理论类专业:符合理论类报考条件,高考文化成绩总分达到考生所在省(自治区、直辖市)对应录取批次的最低控制分数线和学校划定的文化成绩最低控制分数线,单科成绩不作要求,不区分文理科,按高考文化成绩从高到低录取并安排专业。文化总分排名并列时,则依次比较语文数学外语总分、语文单科成绩、外语单科成绩、数学单科成绩由高到低排序。
(三)造型类、设计类、书法类专业:
符合报考条件,对应类别校考合格,文化课成绩总分达到考生所在省(自治区、直辖市)艺术类对应录取批次的最低控制分数线和学校划定的文化成绩最低控制分数线,单科成绩不作要求,不区分文理科,按综合分排名从高到低录取。综合分计算方法:

综合分测算采用四舍五入法保留到小数点后三位,如遇综合分相同的,则依次比较专业总分、语文数学外语总分、语文单科成绩、外语单科成绩、数学单科成绩由高到低排序。
(四)若志愿填报专业均已录满,服从专业调剂者,由学校调剂到其他未录满的专业;不服从专业调剂者,则作退档处理。
(五)录取排名方式:
1.造型类和设计类:
学校根据上级主管部门最终下达的招生计划,按录取原则重庆考生单独排名录取,重庆市外考生全国排名录取。
2.书法类和理论类:按录取原则全国排名录取。
3.普通类:各省(自治区、直辖市)录取批次及招生计划以各省(自治区、直辖市)招生专业目录为准。
天津美术学院


鲁迅美术学院
根据教育部特殊类型招生工作要求,考生须符合我校及生源地的相关报考条件,并获得我校《专业考试合格证》(无校考的专业除外),我校根据考生思想政治品德考核情况、体检情况、专业课考试成绩及高考文化课考试成绩全面衡量,择优录取。
1.考生文化课总分须达到我校划定的最低控制线(原则上不低于生源省份当年艺术类相关科类本科专业录取控制分数线)。
2.数字媒体艺术(中英合作办学)专业要求考生外语单科成绩不低于75分(按外语单科满分150分计)。
3.考生须在所获得我校《专业考试合格证》的专业范围内(无校考的专业除外)填报高考专业志愿,我校根据考生填报的高考专业志愿(专业志愿的优先级高于服从调剂志愿)录取,且优先录取将我校作为第一院校志愿的考生。
4.依据考生填报的高考专业志愿顺序,按照“分数优先”原则,各专业根据考生专业课考试和高考文化课考试的综合分数,文理科(物理学和历史学科类)考生从高到低统一排名依次录取(辽宁省考生统一排名,外省考生统一排名)。
综合分计算办法:

5.对实行高考综合改革的省份,无选考科目要求。
6.录取过程中如果出现并列情况:
中国画、绘画、雕塑、摄影、文物保护与修复、实验艺术、影视摄影与制作、戏剧影视导演、动画、戏剧影视美术设计、表演专业录取文化课总分高的考生;如文化课总分并列,按照语文、数学、外语分数优先录取。
产品设计、环境设计、服装与服饰设计、公共艺术、视觉传达设计、数字媒体艺术、工艺美术、艺术与科技、书法学、服装与服饰设计(中日合作办学)、数字媒体艺术(中英合作办学)录取专业课总分高的考生;如专业课总分并列,按照语文、数学、外语分数优先录取。
美术学专业、艺术设计学专业、艺术管理专业按照语文、数学、外语分数优先录取。
湖北美术学院
(一)绘画设计类
1.优先录取填报我校第一志愿并达到我校文化投档资格线的考生,录取填报批次为:艺术本科A(部分省份又名艺术类提前批,具体录取批次按各省招办政策执行)。考生录取按照绘画设计类综合折算分排序,以绘画设计类录取计划数从高到低排序录取。
2.被我校拟录的考生,按考生高考填报的专业志愿根据折算分排序依次确定录取专业,按照志愿优先原则,在第一专业志愿不能满足时按照第二专业志愿录取,依次类推(即志愿优先原则)。最后不能确定其专业的考生,由我校根据考生填报志愿的调剂意愿,安排至名额未满的专业进行录取。
3.绘画设计类综合折算分计算方式:(高考文化成绩×40%+校考专业成绩×60%)×2。
(二)书法类
1.优先录取填报我校第一志愿并达到我校文化投档资格线的考生,录取填报批次为:艺术本科A(部分省份又名艺术类提前批,具体录取批次按各省招办政策执行)。考生录取时根据专业志愿按照书法类综合折算分排序,以书法类录取计划数从高到低择优录取。
2.书法类综合折算分计算方式:(高考文化成绩×60%+校考专业成绩×40%)×2。
(三)服装表演类
优先录取填报我校第一志愿并达到我校文化投档资格线的考生,录取填报批次为:艺术本科A(部分省份又名艺术类提前批,具体录取批次按各省招办政策执行)。录取时根据专业志愿按照服装表演类校考专业成绩排序录取。
(四)美术理论类
1.湖北省考生志愿批次为艺术本科A平行志愿,具体录取规则按照湖北省招办政策执行;
2.其他省份只录取填报我校志愿并达到我校文化投档资格线的考生,录取填报批次为:艺术本科A(部分省份又名艺术类提前批,具体录取批次按各省招办政策执行)。录取时根据专业志愿按照高考文化成绩排序择优录取;考生高考文化成绩相同时,依次按考生语文数学两科之和、语文或数学单科最高成绩、外语单科成绩由高到低排序录取。
(五)本科普通批类
1.仅在湖北省招生,无省专业统考与我校校考要求,只录取填报我校志愿并达到我校文化投档资格线的湖北考籍考生。录取填报批次由省招办统一编制并公布。
2.填报该专业类选考科目要求:(1)填报工业设计专业,考生高考首选科目必须为物理,再选科目无限制;(2)填报风景园林、文化产业管理专业,考生高考首选科目、再选科目均无限制。
3.考生投档规则、同分投档排序规则等按照《湖北省2023年普通高校考试招生和录取工作实施方案》相应条款执行。我校根据投档考生的高考文化成绩,按照专业志愿优先原则分别确定录取专业。
(六)动画(中外合作办学)
1.凡达到绘画设计类录取控制折算分数线的考生,一律按普通绘画设计类专业录取,即除动画(中外合作办学)以外的绘画设计类专业;
2.未达到绘画设计类录取控制折算分数线的考生,在同时满足以下两项条件的基础上,按照动画(中外合作办学)计划数单独划定该专业录取控制折算分数线:
(1)只录取填报我校志愿并达到我校文化投档资格线的考生,录取填报批次为:艺术本科A(部分省份又名艺术类提前批,具体录取批次按各省招办政策执行),按照绘画设计类录取相应原则执行;
(2)只录取填报“动画(中外合作办学)”专业志愿的考生。高考专业志愿“服从志愿调剂”,但未填报该专业志愿的考生不能给予录取。