
清华大学美术学院
(1) 设计学类
高考成绩(不含政策性加分,下同)达到所在省份本科(文/理)一批线,按照综合成绩(文理科统一划线)从高到低顺序录取。

(2) 美术学类
语文、外语单科成绩达到我校美术学院规定的最低分数线,文化课相对成绩达到80(文理科统一划线),再按照专业课成绩从高到低顺序录取。

提示:2023年起文化课成绩最低要求需达到所在省本科一批线,合并批次的省份参照执行。
(3) 艺术史论专业
高考成绩达到所在省份本科文史类一批线的考生,按照文化课相对成绩排序,从高到低顺序录取。

注:
①艺术类与普通文理类高考满分分值不同的省份,省本科(文/理)一批线按照相应比例折算(四舍五入取整数)。
②合并一二本科批次的省份一批线参照各省相应的普通类特殊类型招生控制分数线执行,各省另有规定的另行公布。
③专业课折算成绩(专业课成绩÷专业入围线×100)、文化课相对成绩均四舍五入保留到小数点后两位。
中央美术学院


中国美术学院
艺术类(校考)专业:本校自主命题的专业复试考试分数合格,且高考文化课成绩达到我校划定的最低控制分数线后,以专业复试成绩和高考文化课成绩折算综合分,按综合分排名从高分到低分顺序录取。
综合分 = 专业复试成绩总分÷专业复试成绩满分×60 +高考文化课成绩总分÷高考文化课满分×40
建筑学专业:省级美术与设计类统考合格,按高考文化课成绩总分排名,从高分到低分顺序录取。
艺术学理论类专业、风景园林专业、工业设计专业在普通类录取。
四川美术学院
(一)普通类专业
按高考文化成绩总分从高到低录取并安排专业,单科成绩不作要求。
(二)理论类专业
符合理论类报考条件,高考文化成绩总分达到考生所在省(自治区、直辖市)对应录取批次的最低控制分数线,单科成绩不作要求,不区分文理科,按高考文化成绩从高到低录取并安排专业。
(三)美术学类、戏剧与影视学类、设计学类、书法类专业
对应专业类校考合格,文化课成绩总分达到考生所在省艺术类对应录取批次的最低控制分数线和我校划定的文化成绩最低控制分数线,单科成绩不作要求,不区分文理科,按综合分排名从高到低录取。综合分计算方法:
综合分=专业总分÷专业满分×60+高考文化总分÷高考文化满分×40
天津美术学院


鲁迅美术学院

湖北美术学院
(一)绘画设计类
综合折算分计算方式:(高考文化成绩×40%+校考专业成绩×60%)×2。
(二)书法类
综合折算分计算方式:(高考文化成绩×60%+校考专业成绩×40%)×2。
(三)服装表演类
录取时根据专业志愿按照服装表演类校考专业成绩排序录取。
(四)美术理论类
1.湖北省考生志愿批次为艺术本科A平行志愿,具体录取规则按照湖北省招办政策执行;
2.其他省份只录取填报我校志愿并达到我校文化投档资格线的考生,录取填报批次为:艺术本科A(部分省份又名艺术类提前批,具体录取批次按各省招办政策执行)。录取时根据专业志愿按照高考文化成绩排序择优录取。
中国传媒大学

北京电影学院
戏剧影视文学(创意策划)、戏剧影视文学(剧作)、戏剧影视文学(动漫策划):专业过线,文化达到所在省本科一批录取最低控制分数线的95%后,按专业高低排序择优录取
戏剧影视导演、摄影:专业过线,文化达到所在省本科一批录取最低控制分数线的80%后,按专业高低排序择优录取
表演、作曲与作曲技术理论:专业过线,文化达到所在省艺术类本科录取最低控制分数线后,按专业高低排序择优录取
影视摄影与制作:专业过线,文化达到所在省本科一批录取最低控制分数线的75%后,按专业高低排序择优录取
录音艺术(电影录音)、电影学(制片与市场)、电影学(电影评论):专业过线,文化达到所在省本科一批录取最低控制分数线的90%后,按文化成绩与所在省本科一批录取最低控制分数线的分数比值高低排序择优录取
艺术与科技:专业过线,文化达到所在省本科一批录取最低控制分数线后,按文化成绩与所在省本科一批录取最低控制分数线的分数比值高低排序择优录取
戏剧影视美术设计、新媒体艺术、产品设计、环境设计、跨媒体艺术、动画、漫画、数字媒体艺术:专业过线,文化达到所在省本科一批录取最低控制分数线的70%后,按专业高低排序择优录取
影视技术:专业过线,文化达到所在省本科一批录取最低控制分数线后,按专业高低排序择优录取
广播电视编导:专业过线,文化达到所在省本科一批录取最低控制分数线的85%后,按文化成绩与所在省本科一批录取最低控制分数线的分数比值高低排序择优录取
播音与主持艺术:专业过线,文化达到所在省本科一批录取最低控制分数线的85%后,按专业高低排序择优录取
戏剧影视表演、表演艺术:专业过线,文化达到所在省划定的相应录取最低控制分数线后,按分省计划,以专业考试成绩从高到底排序择优录取
中央戏剧学院


中国戏曲学院


上海戏剧学院

浙江传媒学院
播音与主持艺术、播音与主持艺术(影视配音)、播音与主持艺术(礼仪文化)录取原则:贯彻德、智、体、美、劳全面考核择优录取的原则,在考生政治思想品德考核和体检合格的情况下,考生文化折算分达到70分以上(含),按专业分和文化折算分4:6比例的综合分排序择优录取,综合分并列的按专业成绩从高到低择优录取。
播音与主持艺术(双语播音)录取原则:贯彻德、智、体、美、劳全面考核择优录取的原则,在考生政治思想品德考核和体检合格的情况下,外语单科成绩105分以上(含),考生文化折算分达到70分以上(含),按专业分和文化折算分4:6比例的综合分排序择优录取,综合分并列的按专业成绩从高到低择优录取。
录音艺术录取原则:贯彻德、智、体、美、劳全面考核择优录取的原则,在考生政治思想品德考核和体检合格的情况下,考生文化折算分达到75分以上(含),按文化折算分排序择优录取,文化折算分并列的按专业成绩从高到低择优录取。
广播电视编导、影视摄影与制作(电视节目制作)、影视摄影与制作(电视摄像)、影视摄影与制作(电影摄影与制作)、摄影、戏剧影视文学、数字媒体艺术录取原则:贯彻德、智、体、美、劳全面考核择优录取的原则,在考生政治思想品德考核和体检合格的情况下,不实行平行志愿投档的省份按文化折算分排序择优录取,文化折算分并列的按高考相关单科文化成绩从高到低排序(比较顺序依次为语文、外语、数学)。实行平行志愿投档的省份按各省相应统考类别(专业)平行志愿投档规则进行择优录取。影视摄影与制作(电影摄影与制作)专业只招收明确填报有该专业志愿的考生。
表演录取原则:贯彻德、智、体、美、劳全面考核择优录取的原则,在考生政治思想品德考核和体检合格的情况下,不实行平行志愿投档的省份按专业分和文化折算分6:4比例的综合分排序择优录取,综合分并列的按专业成绩从高到低择优录取。实行平行志愿投档的省份按各省相应统考类别(专业)平行志愿投档规则进行择优录取。只招收明确填报有该专业志愿的考生。
动画、动画(漫插画)、设计学类(含视觉传达设计、产品设计2个专业)、戏剧影视美术设计录取原则:贯彻德、智、体、美、劳全面考核择优录取的原则,在考生政治思想品德考核和体检合格的情况下,不实行平行志愿投档的省份按专业分和文化折算分5:5比例的综合分排序择优录取,综合分并列的按专业成绩从高到低择优录取。实行平行志愿投档的省份按各省相应统考类别(专业)平行志愿投档规则进行择优录取。
服装与服饰设计(中外合作办学)录取原则:贯彻德、智、体、美、劳全面考核择优录取的原则,在考生政治思想品德考核和体检合格的情况下,不实行平行志愿投档的省份,外语单科成绩95分以上(含),按专业分和文化折算分5:5比例的综合分排序择优录取,综合分并列的按专业成绩从高到低择优录取。实行平行志愿投档的省份,外语单科成绩95分以上(含),按各省相应统考类别(专业)平行志愿投档规则进行择优录取。只招收明确填报有该专业志愿的考生。
音乐表演、舞蹈编导、艺术与科技录取原则:贯彻德、智、体、美、劳全面考核择优录取的原则,在考生政治思想品德考核和体检合格的情况下,不实行平行志愿投档的省份按专业分和文化折算分6:4比例的综合分排序择优录取,综合分并列的按专业成绩从高到低择优录取。实行平行志愿投档的省份按各省相应统考类别(专业)平行志愿投档规则进行择优录取。
以上各专业(方向),按各自录取原则排序后,排序成绩仍并列的将按高考相关单科文化成绩从高到低排序,相关单科的比较顺序依次为语文、外语、数学。
南京艺术学院





广西艺术学院
文化上线,按专业排名,仅录取填报第一志愿第一专业的考生:美术设计类(艺术管理)、美术学(美术教育)、音乐演奏类(艺术管理)、音乐演唱类(艺术管理)、舞蹈学、音乐学(师范):专业合格,按文化排名
绘画(中英校际交流项目)、动画(中英校际交流项目)、视觉传达设计(中英校际交流项目)、音乐学(中外合作办学)、音乐演唱类(音乐学(中外合作办学))
文化上线,按专业排名:绘画、数字媒体艺术、视觉传达设计、产品设计、服装与服饰设计、动画、工艺美术、中国画、戏剧影视美术设计、环境设计、雕塑、公共艺术、绘画(壁画)、绘画(装饰绘画)、表演(舞台影视表演)、音乐表演(民歌演唱)、音乐演奏类(音乐学(师范))、音乐演唱类(音乐表演(演唱)、流行音乐、音乐学(师范))、音乐学(音乐学理论)、录音艺术、作曲与作曲技术理论、舞蹈表演(现代舞)、舞蹈编导
文化上线,按专业排名,仅录取填报志愿的考生:环境设计(应用型本科人才产教融合协同培养)
文化、专业分比例6:4:书法学、播音与主持艺术
文化、专业分比例5:5,仅录取填报第一志愿第一专业的考生:广播电视编导(中英校际交流项目)、播音与主持艺术(中英校际交流项目)
文化、专业分比例5:5:广播电视编导、影视摄影与制作
文化上线,按乐器专业成绩排名:音乐演奏类(音乐表演(演奏)、流行音乐)
文化上线,按舞种专业成绩排名:舞蹈表演(国际舞)
按各省普通本科第二批次文史类高考成绩择优录取:美术学、艺术设计学、艺术史论
按各省普通本科第二批次文史类高考成绩择优录取,语文单科不低于110分:戏剧影视文学
按各省普通本科第二批次文、理科类高考成绩择优录取:艺术与科技、风景园林
云南艺术学院
戏剧学、戏剧影视文学专业安排分省分专业招生计划,无需参加专业考试,直接使用高考文化课成绩录取。原则上安排在普通类批次录取,执行相应批次高考文化课成绩录取控制分数线。
组织校考的专业在云南省以外的省区不做分省分专业招生计划,专业合格线在1比4范围内划定(即合格人数不超过相应专业招生计划数的4倍)。各艺术类本科专业在各省的高考文化课成绩录取控制分数线由我校根据投档生源情况自行划定,分数线确定后报各省级招生考试管理机构备案。如有省区对艺术类本科专业的高考文化课成绩录取控制分数线另有要求,按照该省的规定执行。
云南省所有专业实行平行志愿投档录取;外省组织校考的专业按照“专业志愿优先”的原则进行录取,其它专业实行平行志愿投档录取。如有省区对投档方式另有要求,按照该省的规定执行。录取结果通过各省考试院网站查询,未被录取者不另行通知。
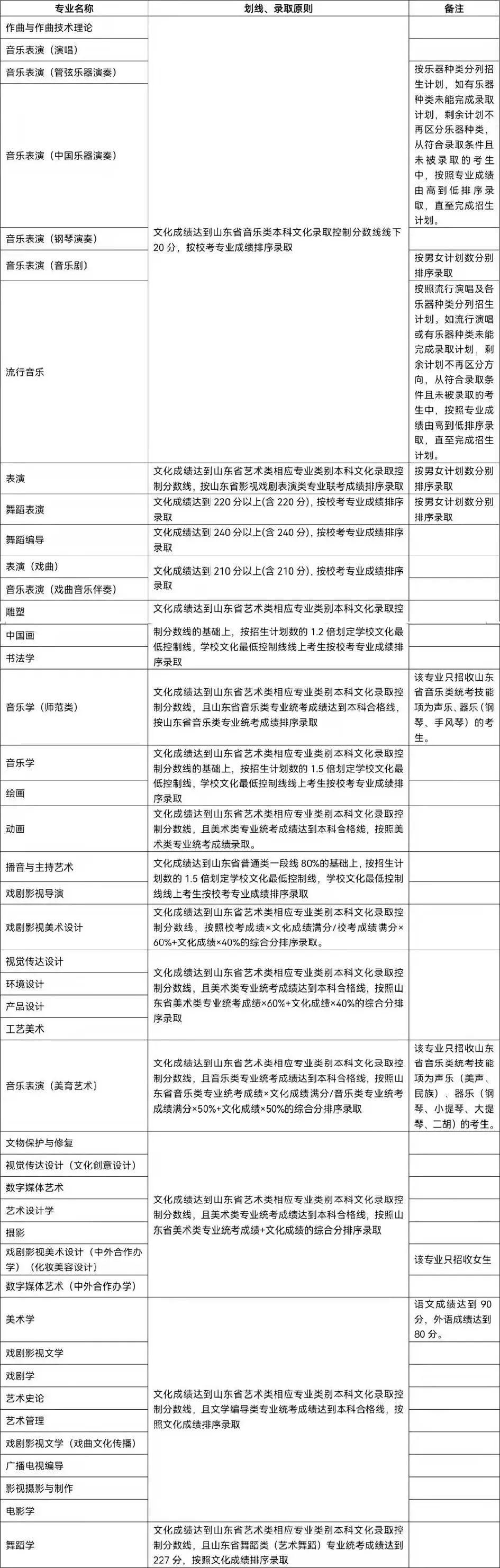
山东艺术学院
省外:

省内:

吉林艺术学院

新疆艺术学院

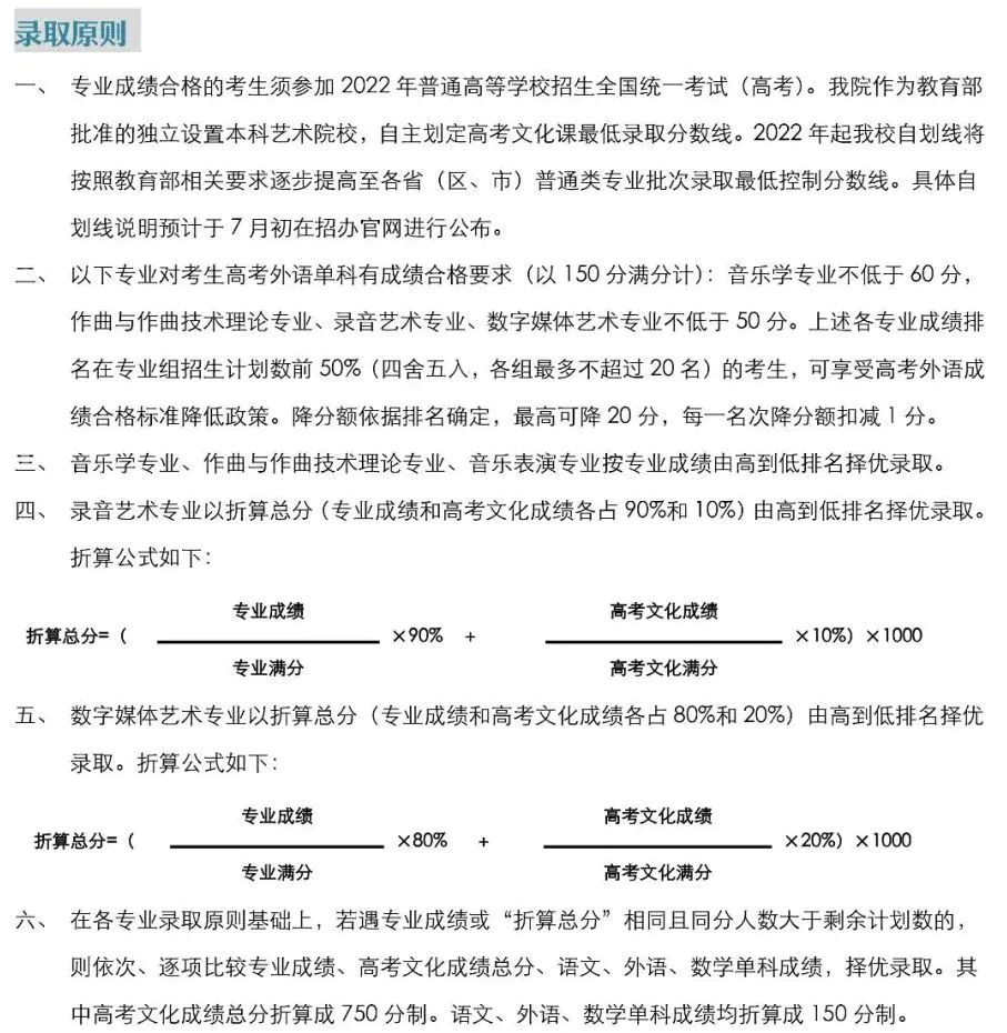
中国音乐学院


中央音乐学院

四川音乐学院
在考生思想政治品德考核及体格检查合格、专业考试成绩和高考文化课成绩均达到各省招考委划定的录取控制分数线的情况下,按照录取原则,择优录取。各专业具体录取办法将在《四川音乐学院2022年招生章程》上公布。
沈阳音乐学院


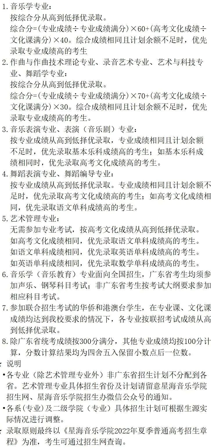
星海音乐学院

浙江音乐学院


西安音乐学院

武汉音乐学院


天津音乐学院


哈尔滨音乐学院

上海音乐学院

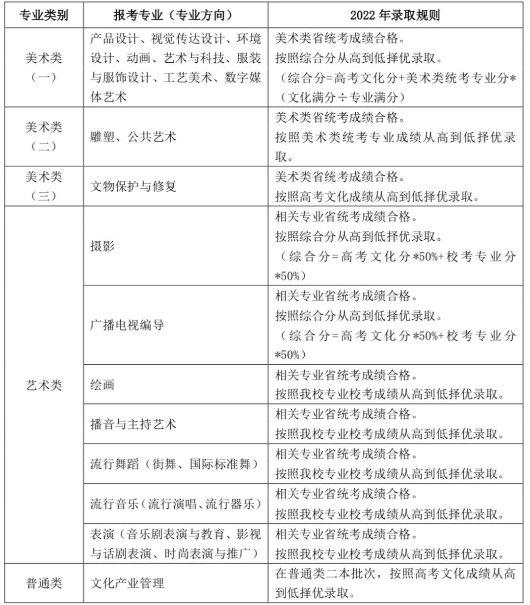
上海视觉艺术学院
